河南德民欣农业生物科技有限公司

河南德民欣农业生物科技有限公司
专注致力于农药、螯合微量元素肥的研发生产,农业部定点生产企业

全国植保服务热线:
400-6790-114

NEWS CENTER
资讯中心

联系我们

河南德民欣农业生物科技有限公司

公司传真/电话

0371-65772677

业务联系

13323806156

18903860366

18903860377

400售后服务

400-6790-114

查货电话

13323806156

您现在的位置:首页 >> 行业资讯
我国细菌性病害防治产品有哪些?

我国细菌性病害防治产品有哪些?

近年,我国农作物病害发生严重,除了广受关注的真菌性病害外,还有一类病害不可忽视,那就是细菌性病害。特别是这两年,我国台风、暴雨等自然灾害发生频繁,高温高湿环境高发,导致细菌性病害加重发生。据了解,我国细菌性病害目前发生面积在1.2亿亩次,且发生频率高,有逐年加重趋势。

 

有人估计,我国细菌性病害防治目前市场容量已经超过20亿元,成为农药行业细分领域的一片蓝海。

 

6月14日,我国最后一个农用硫酸链霉素登记证到期,不再续展,意味着两年后在我国细菌性病害防治药剂中,农用抗生素将退出历史舞台。据了解,禁用硫酸链霉素主要是考虑到硫酸链霉素是农用抗生素,应用到蔬菜瓜果等作物后,会通过食物链在人体富集,从而产生风险。

 

作为细菌性病害防治最常用的药剂之一,农用抗生素在细菌性病害防治领域曾占有近30%的市场份额,此次全面退出为市场留出了近6亿的市场空白,也为其它新型细菌性杀菌剂腾出了诸多增长空间。

 

细菌性病害导致20%~30%减产


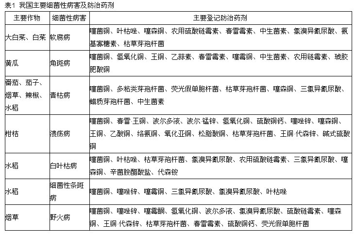
细菌性病害是由细菌病菌浸染所引起的病害,在高温、高湿的条件下容易发病,其症状表现为萎蔫、腐烂、穿孔等,如遇潮湿天气,在病害部位溢出细菌粘液,有明显恶臭味,这是细菌病害的重要标志。常见的有软腐病、溃疡病、青枯病等。植株受到细菌性病害侵染后产生的病状有斑点型、叶枯型、青枯型、溃疡型、腐烂型和畸型。生产上常见的细菌病害有黄瓜细菌性角斑病、辣椒青枯病、番茄青枯病、白菜软腐病、马铃薯环腐病、柑橘溃疡病、桃细菌性穿孔、果树的根癌病等。


据了解,全世界细菌性作物病害约有500多种,我国主要的细菌性作物病害有60~70种。与真菌性病害相比,细菌性病害尽管发生面积相对较少,但一旦发生,对农业生产造成的损失却是巨大的。据估计,全世界马铃薯每年因细菌性病害减产25%。有行业人士表示,一般细菌性病害会造成农业生产20%~30%的损失,如果不及时加以防治,严重发生时甚至会造成农作物绝收。

 


细菌性杀菌剂有哪些?


目前我国有哪些细菌性杀菌剂产品?这些产品在防止细菌性病害方面有哪些优劣势?在农用硫酸链霉素退出后,哪些产品最被市场看好呢?

 

作为农作物病害的一个小众细分领域,细菌性杀菌剂产品并不多。据统计,我国细菌性杀菌剂目前有效成分仅15个,农业部登记细菌病害的细菌药剂登记证仅42个,且以国产为主,国际六大农化巨头研发极少。目前常用的细菌性杀菌剂主要包括铜制剂(有机铜、无机铜)、农用抗生素(两年后将全部退出市场)、噻唑类和微生物制剂四大类。


近年,有机铜类品种由于有较好的混配性和较高的安全性,市场占有率提升速度较快。不过,它的最大缺点是,产品价格普遍较高。

噻唑类最早用于防治水稻白叶枯病,但白叶枯病已不是重要发生病害;近年因为经济作物面积扩大,细菌病害发生普遍,才又焕发活力;该类化合物在离体条件下无杀菌活性,对土壤中细菌防治受限;同质化竞争普遍,是防治植物细菌病害常见产品。

无机铜类杀菌剂的优点是效果快,价位较低,成本上有比较优势。但它的缺点也很突出:容易产生药害,在花期和幼果期禁止使用或者限制使用;可混性比较差,传统的铜制剂多为碱性,不能与其他农药混合使用,需要单独使用,增加了用工成本,而且极易错过最佳病害防治期。

目前,被国内众多行业人士看好的是微生物制剂。如荧光假单胞杆菌、枯草芽孢杆菌等。此类生物农药一般对环境安全,对土壤有改良作用,可保障食品、动植物和人类的健康和安全,已经成为新兴的安全环保的细菌性杀菌剂,发展潜力较大。

 
全国服务热线
400-6790-114
业务咨询:
18903860366